网站地图 | 校长信箱 网络直播
智慧校园登陆 |
    • 网站首页
    • 学校概况
    • 党建园地
    • 德育之窗
    • 教学动态
    • 教育科研
    • 校务公开
    • 教师发展
    • 教育联盟
    • 学校简介 |
    • 师资队伍 |
    • 领导关怀 |
    • 学校美景
    • 组织机构 |
    • 组织建设 |
    • 群团统战 |
    • 党员风采 |
    • 关工在线
    • 主题活动 |
    • 学生天地 |
    • 常规管理 |
    • 家长学校 |
    • 心与心苑 |
    • 制度建设 |
    • 班主任风采 |
    • 学生社团
    • 教学管理 |
    • 教研动态 |
    • 特色课堂 |
    • 指导自学 |
    • 教学视频 |
    • 小微课程
    • 活动通知 |
    • 科研信息 |
    • 课题研究 |
    • 研讨活动 |
    • 本色语文课程基地 |
    • 江苏省创新人才培养数学课程基地
    • 行风评议 |
    • 规章制度 |
    • 日常管理 |
    • 招生及收费 |
    • 后勤管理 |
    • 对外交流 |
    • 节约用水 |
    • 一周菜谱 |
    • 政府采购
    • 博学课程 |
    • 博实课程
    • 学校荣誉 |
    • 集体荣誉 |
    • 教师荣誉 |
    • 学生荣誉
    • 办公室 |
    • 德育处 |
    • 教务处 |
    • 教科室 |
    • 督导室 |
    • 科信处 |
    • 外宣办 |
    • 教师发展中心 |
    • 体卫艺 |
    • 总务处 |
    • 团队 |
    • 工会 |
    • 图书馆 |
    • 初一年级 |
    • 初二年级 |
    • 初三年级
栏目导航
  • 行风评议
  • 规章制度
  • 日常管理
  • 招生及收费
  • 后勤管理
  • 对外交流
  • 节约用水
  • 一周菜谱
  • 政府采购
推荐内容
  • 2025-2026学年第二学期第二周...
  • 2025-2026学年第二学期第一周...
  • 2025-2026学年第一学期第二十...
  • 2025-2026学年第一学期第二十...
  • 2025-2026学年第一学期第二十...
  • 2025-2026学年第一学期第二十...
  • 2025-2026学年第一学期第十九...
  • 2025-2026学年第一学期第十八...
点击热点
  • 苏州市振华中学校关于春季社...
  • 苏州市振华中学校关于2026年...
  • 苏州市振华中学校关于2026年...
  • 苏州市振华中学校关于2026年...
  • 苏州市振华中学校关于2026年...
  • 苏州市振华中学校关于绿化养...
  • 苏州市振华中学校关于学校校...
  • 苏州市振华中学校关于学校校...
站点统计
总访问量:人次
本月访问量:人次
本日访问量:人次
您现在的位置: 网站首页 >> 校务公开 >> 政府采购 >> 正文
政府采购
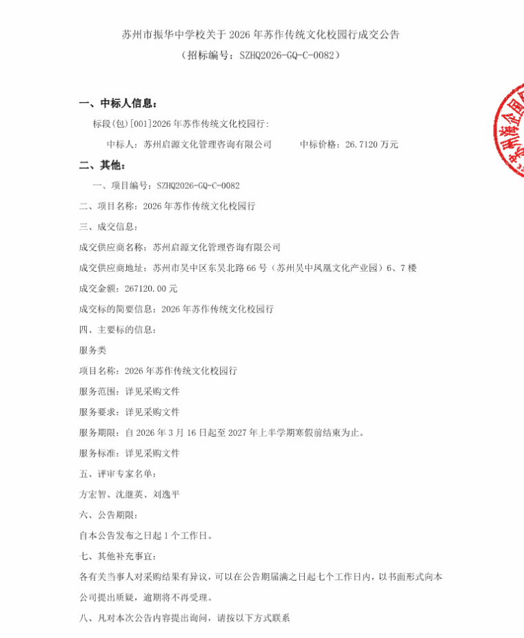
苏州市振华中学校关于2026年苏作传统文化校园行成交公告
作者: 来源: 发布时间:2026年03月04日 浏览次数:


录入者: 责任编辑:总务处
【字体:小 大】【加入收藏】 【关闭本页】
上一篇:苏州市振华中学校关于春季社会实践活动的采购公告
下一篇:苏州市振华中学校关于2026年苏作传统文化校园行的竞争性磋商公告
设为首页 | 加入收藏 |友情链接|版权申明|管理登录

联系地址:苏州市相王路78号 (邮编:215006)

联系电话:0512-65300883

苏ICP备12002899号-2